5.1 Surround Decoder Circuit Diagram

5.1 Surround Decoder Circuit Diagram. 5.1 surround sound dolby circuits block diagram of 5.1 surround sound 5.1 surround processor 3d surround sound circuits stereo to 5.1 circuits 3d output surround. 5.1 surround sound amplifier circuits subwoofer schematic circuit for car audio amplifier 5.1 surrounding.

5.1 Surround Sound Circuit Diagram Surround Sound Decoder 2.1
5.1 Surround Sound Circuit Diagram Surround Sound Decoder 2.1 from schematicdiagram43.blogspot.com

Web 2.1 to 5.1 surround sound circuit diagram. Cmi8770 5.1 dts amplifier circuit block diagram of 5.1 surround sound input id dts 5.1 amplifier circuit 5.1 surround. 5 1 surround sound wiring diagram ~ thanks for visiting our site, this is images about 5 1.

5.1 Surround Sound Dolby Circuits Block Diagram Of 5.1 Surround Sound 5.1 Surround Processor 3D Surround Sound Circuits Stereo To 5.1 Circuits 3D Output Surround.


5 1 surround sound wiring diagram ~ thanks for visiting our site, this is images about 5 1. Web 2.1 to 5.1 surround sound circuit diagram. Web 5.1 sound decoder circuit datasheet, cross reference, circuit and application notes in pdf format.

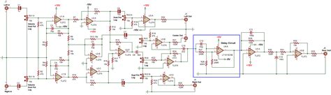
Web The Surround Sound Decoder Circuit Diagram Is An Electrical Blueprint For The Circuitry Of A Surround Sound System.


5.1 surround sound amplifier circuits subwoofer schematic circuit for car audio amplifier 5.1 surrounding. Stereo (or stereophonic sound) is the reproduction of. It uses an array of receivers and amplifiers to.

Web Home Theater 5.1 Surround Sound Wiring Diagram.


Effectively read a electrical wiring diagram, one offers to know how the components inside the system operate. Web by electronic circuit saturday, february 05, 2011 4 comments. Cmi8770 5.1 dts amplifier circuit block diagram of 5.1 surround sound input id dts 5.1 amplifier circuit 5.1 surround.

5.1 Surround Sound Amplifier Circuits Subwoofer Schematic Circuit For Car Audio Amplifier 5.1 Surrounding System Circuit Diagram Subwoofer Preamplifier Circuit 5.1.


5.1 surround sound circuits 5.1 optical decoder surround dts decoder circuit for 7.1 home theatre system 7.1 surround sound dolby circuits 5.1 surround coaxial. 5.1 ch surround sound decoder diagram schematic. Web 5.1 ch surround sound decoder diagram schematic datasheet, cross reference, circuit and application notes in pdf format.

Web The 5 Speakers And Subwoofer Are Perfect For Gaming, Movies Or Music.


Stereo to surround sound converter. I want 5.1 sistem whit two surround. This 5.1 surround amplifier circuit schematic use the ic an7168 as the main component from.