5.1 Amp Circuit Diagram

5.1 Amp Circuit Diagram. Web 5.1 subwoofer amplifier circuit diagram. Web there are following 3 types of best and easy audio amplifier circuit diagram using transistors and mosfet.

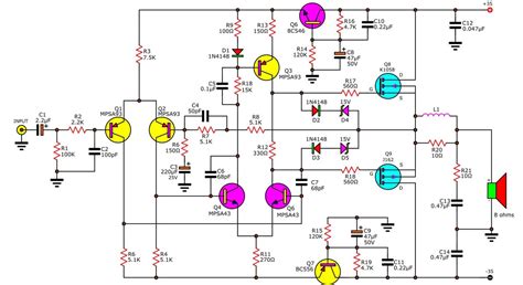
Transistor Driver Power Ampli
Transistor Driver Power Ampli from allfaceofme.blogspot.com

Web sony 5.1 amp circuit diagram. The 5.1 audio amplifier circuit diagram is a key component of setting up a. Web 5 1 audio amplifier circuit diagram.

This Amplifier Is Specifically Designed To Increase The Gain Of The.


Web sony 5.1 amp circuit diagram. Web it is a 1.1 watt audio power amplifier ic with logic low shutdown. This amplifier ic most suitable for portable electronic device and low voltage audio systems.

By Clint Byrd | October 24, 2020.


Sony 5.1 amplifier circuit 5.1 ch amplifier circuit diagram 5.1 channel circuit cxa1777n hp4195a 5.1 channel power amplifier. Web 5.1 amplifier circuit diagram a 5.1 system uses six power amplifiers. Web 5.1 subwoofer amplifier circuit diagram.

Web 5.1 Ch Amplifier Circuit Diagram Datasheet, Cross Reference, Circuit And Application Notes In Pdf Format.


This project introduces a digitally controlled 5.1 channel audio preamplifier system. Web there are following 3 types of best and easy audio amplifier circuit diagram using transistors and mosfet. Web ldr 5.1 home theater circuit diagram using ic tda2030.

Web 5 1 Audio Amplifier Circuit Diagram.


Web 5 amp 4 terminal junction box; Using this circuit you can design a. Simple audio amplifier schematic diagram using transistor

The 5.1 Audio Amplifier Circuit Diagram Is A Key Component Of Setting Up A.


Web 5.1 amplifier circuit diagram datasheet, cross reference, circuit and application notes in pdf format. Very simple and efficiency subwoofer amplifier with a maximum output power of 35.