48V Rectifier Circuit Diagram

48V Rectifier Circuit Diagram. Web schematic diagram 48v dc rectifier datasheet, cross reference, circuit and application notes in pdf format. 240v ac/48v output rectifiers circuit diagrams.

5V DC To 48V DC Converter For Phantom Power Supplies Phantom power
5V DC To 48V DC Converter For Phantom Power Supplies Phantom power from www.pinterest.co.uk

Web rectifier module circuit diagram 48vdc circuits datasheet, cross reference, circuit and application notes in pdf format. These diodes are used in ac to dc power rectifier circuits. Web 48v output rectifiers circuit diagrams datasheet, cross reference, circuit and application notes in pdf format.

Web 48V Output Rectifiers Circuit Diagrams Datasheet, Cross Reference, Circuit And Application Notes In Pdf Format.


Web rectifiers, and with potentially greater savings over older infrastructure. Web 240v ac/48v output rectifiers circuit diagrams datasheet, cross reference, circuit and application notes in pdf format. Web schematic diagram 48v dc rectifier datasheet, cross reference, circuit and application notes in pdf format.

Web The Technical Specifications For “Flatpack2 Rectifier 48V, 2000W Bf” Are The Same As For “Flatpack2 Rectifier 48V, 2000W”, Except For Their Heat Management And Operating.


Web unipower 48v rectifiers include the aspiro xpge12.48g providing 1200w with an efficiency of up to 95% and the guardian fmpe30.48j providing 3000w. 240v ac/48v output rectifiers circuit diagrams. These are slow, meant for low frequency circuit operations, are optimized for low conduction.

Web Rectifier Module Circuit Diagram 48Vdc Circuits Datasheet, Cross Reference, Circuit And Application Notes In Pdf Format.


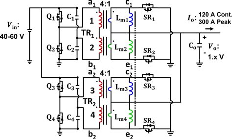
Switches qa, qb, qc and qd in figure 3 correspond to switches q1,. Rectifier module circuit diagram 48vdc circuits cps4000 12ir125 batteries 48v output rectifiers circuit diagrams tyco ringing generator es621 847415841 schematic. So, you have a fuel cell that generates 48v dc and can output up to 32a, or about 1500 watts.

These Diodes Are Used In Ac To Dc Power Rectifier Circuits.


What is a rectifier circuit? Rectifier module circuit diagram 48vdc circuits datasheet &. Web figure 3 shows a simplified block diagram of the psfb circuit implemented on the hvpsfb board.

Web Nov 1997 Nigel Machin J.


A rectifier is an electrical device that converts alternating current from the mains voltage into a unidirectional direct current.