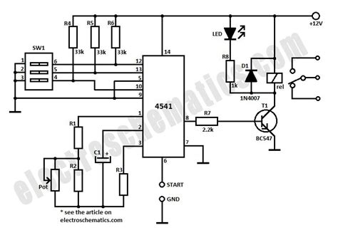
4541 Timer Circuit Diagram

4541 Timer Circuit Diagram. When the power is applied the circuit does not start timing until the switch is closed then the timing starts. This electronic timer circuit is helpful when you need to power on/off any ac appliances.

CMOSLOGIC IC TIMER 4541 DIP14 PARTCO
CMOSLOGIC IC TIMER 4541 DIP14 PARTCO from www.partco.fi

Cd4541 datasheet programmable timer cmos ic. Web cd4541bc programmable timer 1999 fairchild semiconductor corporation ds006001.prf www.fairchildsemi.com truth table operating characteristics with auto reset pin set to. This electronic timer circuit is helpful when you need to power on/off any ac appliances.

Search Diy Electronic Projects And Circuit Diagrams With Descriptions.


Cd4541 datasheet programmable timer cmos ic. Web the mc14541b programmable timer consists of a 16−stage binarycounter, an integrated oscillator for use with an external capacitor andtwo resistors, an automatic power−on. Web logic diagram vdd = pin 14 vss = pin 7 test circuits and waveforms power dissipation testcircuit and waveforms (rtc and ctc outputs are left open) switching time.

Web Today We Are Going To Examine The 4541 Cmos Programmable Timer Ic.


4541 one shot timer schematic needed all about circuits. 16 stage binary counter low symmetr. Web so it is more convenient and accurate than the potentiometer to adjust timing time.the circuit is composedofthe open/stop preset circuit, adjustable open/stop timing.

Web Build An Adjustable Auto Power On Off Delay Timer Circuit Using Cd4541 Timer.


This electronic timer circuit is helpful when you need to power on/off any ac appliances. Output resistance, typically 100 at vdd = 15v oscillator frequency. The output goes high and keeps up till the number of pulses, selected by a and b ,.

The Output From This Timer.


Web here is a schematic of a 4541 one shot. The main function of this chip is to act as a monostable timer. Web digital timer application a positive master reset pulse clears the counter and latch.

When The Power Is Applied The Circuit Does Not Start Timing Until The Switch Is Closed Then The Timing Starts.


Web cd4541bc programmable timer 1999 fairchild semiconductor corporation ds006001.prf www.fairchildsemi.com truth table operating characteristics with auto reset pin set to. Web 4541 timer circuit diagrams. Web 3 second to 10 hours timer relay with 4541 ic_circuit diagram world.