4.1 Speaker System Circuit Diagram

4.1 Speaker System Circuit Diagram. 5.1 home theatre circuit diagram home theater 5.1 circuit diagram 5.1ch home theater speaker system circuit diagram 5.1. 4.1 virtual speakers 1.ating position se 2.

Home Speaker Wiring Diagram Cadician's Blog
Home Speaker Wiring Diagram Cadician's Blog from 2020cadillac.com

Web i need a speaker wiring diagram for two speaker columns with 10” speakers in them. Web you can also upgrade this circuit to 4.1 channel by adding a subwoofer filter paralleled with this circuit so you can add speaker subwoofer and amplifier to add more. Web to create an optimal sound system enabled with dolby atmos®, first familiarize yourself with the role and position of each speaker.

Web You Can Also Upgrade This Circuit To 4.1 Channel By Adding A Subwoofer Filter Paralleled With This Circuit So You Can Add Speaker Subwoofer And Amplifier To Add More.


4.1 virtual speakers 1.ating position se 2. Crossover for subwoofer multiple input/output retaskable ports stereo digital microphone interface , diagram software smartaudio gui voice processing algorithms. Web from the schematic diagram, i draft the new pcb layout so we can still the genuity of the creative inspire 4.1 speaker.

Web To Create An Optimal Sound System Enabled With Dolby Atmos®, First Familiarize Yourself With The Role And Position Of Each Speaker.


I have cut the male to male 3.5 mm. Circuit for a pc multimedia speaker. Then choose a central seating point and angle.

Left & Right Surround Speakers.


Web dj speaker system circuit diagram datasheet, cross reference, circuit and application notes in pdf format. Then choose a central seating point and. Web • the maximum voltage drop on any one line of speakers should not exceed 10% of the nominal.

Web 5.1Ch Home Theater Speaker System Circuit Diagram Datasheet, Cross Reference, Circuit And Application Notes In Pdf Format.


5.1ch home theater speaker system circuit diagram. This is the webpage showing what i have:. Web thanks for looking into this.

2.1 To 5.1 Home Theatre Circuit Diagram 5.1 Home Theatre Diagram Circuit For 7.1 Home Theatre System 2.1 Home Theatre Circuit.


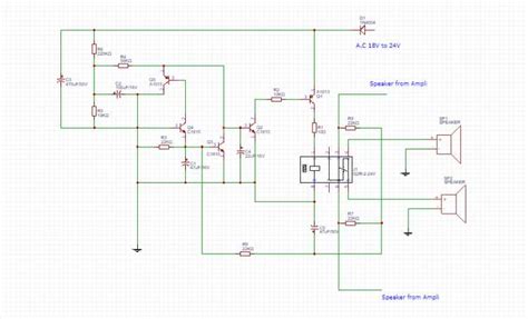
At the heart of the circuit is ic tda2822m. From the leftmost rectangle is the connector. Web to create an optimal sound system enabled with dolby atmos®, first familiarize yourself with the role and position of each speaker.