3 Hour Timer Circuit Diagram

3 Hour Timer Circuit Diagram. The main difference is that when the. I came to seek your knowledge to see if someone can help me with a very basic circuit.

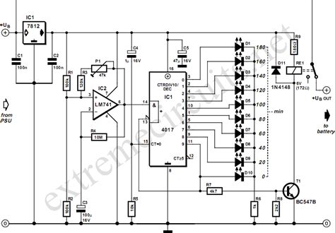
Timer Circuits with Auto Pause and Memory During Power Failures
Timer Circuits with Auto Pause and Memory During Power Failures from www.homemade-circuits.com

Both are essentially the same. It just comprises an oscillator, a counter and a display of some sort. Web as shown in the circuit diagram, sw1 is a 1 pole 9 ways rotary switch.

Web This Will Give An Output At Pin 2 After About 9 Hours.


If long time, it needs to use high capacitances (electrolytic capacitor). It is a 555 chip, which should light a. The main difference is that when the.

For Example, Electrolytic Capacitor 1000Uf.


Setting the switch in position 1, the piezo sounder emits three short beeps every minute. Web the 4rth circuit diagram shows the standard ic 555 adjustable timer circuit having two sets of timing ranges and an output relay for toggling the desired load. The basis for this circuit’s timing function is a resistor.

Web 11 I'm New (And Novice) In Electronics.


Both are essentially the same. Web to create a time constant. It just comprises an oscillator, a counter and a display of some sort.

Web The Model “ 555 ” Integrated Circuit Is A Very Popular And Useful “Chip” Used For Timing Purposes In Electronic Circuits.


I came to seek your knowledge to see if someone can help me with a very basic circuit. Controls are provided to start and stop the counting. Web a stopwatch is a simple device, conceptually.

Web As Shown In The Circuit Diagram, Sw1 Is A 1 Pole 9 Ways Rotary Switch.